发帖
微信
濠滨站务联系
客户端
扫码下载
濠河神聊 关注南通 静海杂谈 南通车市
美食天地 家居装潢 教育培训 相亲交友 旅游天下 濠滨房产 健康医疗 母婴亲子 金融理财 通城摄影
跳蚤 租房 濠滨通信 人才 租车 政府访谈

祝贺!全国改革试点!

发表于:2025-8-12 19:17 新闻快讯 3365
日前
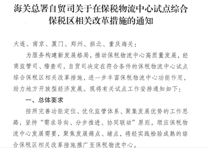
海关总署发布
《关于在保税物流中心试点
综合保税区相关改革措施的通知》
海安保税物流中心入选
全省唯一(全国6

海安保税物流中心将用足用好保税物流中心综合改革试点政策,构建产业融合、内外联动、监管创新等三维模块,探索从传统保税仓储向跨境供应链综合服务枢纽的转型升级,助力地方外向型经济发展。

本次试点工作为顺应保税物流中心发展需要,从优化账册管理模式、实施卡口分类分级管理、优化核放单验放逻辑、优化“一票多车”货物进出流程、优化分类监管货物管理、支持免税保税衔接发展、优化账册核销作业等九个方面实施全面改革,将实践经验成熟的综保区相关改革措施推广至保税物流中心。



南通0
收藏
送赞
分享
分享到:  分享到QQ空间一键复制链接地址

发表回复

返回顶部
反馈举报