发帖
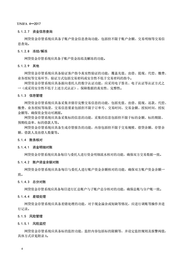
微信
濠滨站务联系
客户端
扫码下载
濠河神聊 关注南通 静海杂谈 南通车市
美食天地 家居装潢 教育培训 相亲交友 旅游天下 濠滨房产 健康医疗 母婴亲子 金融理财 通城摄影
跳蚤 租房 濠滨通信 人才 租车 政府访谈

网贷资金存管规范出台:银行要为每个出借人、借款人开子账户

发表于:2017-12-8 18:38 财经新闻 2735
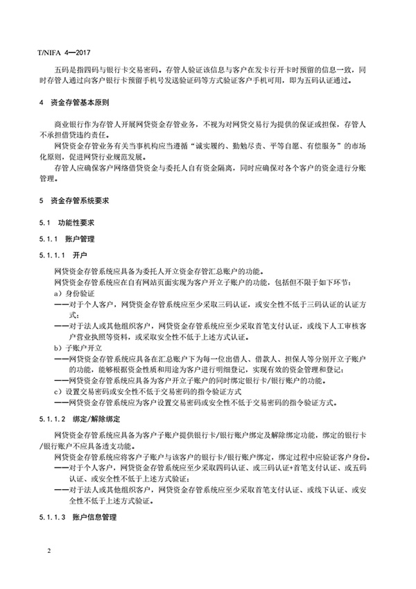
澎湃新闻获悉,中国互联网金融协会已于12月7日正式下发《互联网金融 个体网络借贷 资金存管业务规范》(下称《业务规范》)和《互联网金融 个体网络借贷 资金存管系统规范》(下称《系统规范》),为P2P网贷业务的银行资金存管做出了具体规定,剑指业内经常存在的“假存管”和“只存不管”的现象。
《业务规范》中显示,资金存管的基本原则有三点,分别是:
1.商业银行作为存管人开展网贷资金存管业务,不视为对网贷交易行为提供的保证或担保,存管人不承担借贷违约责任。
2.网贷资金存管业务有关当事机构应当遵循“诚实履约、勤勉尽责、平等自愿、有偿服务”的市场化原则,促进网贷行业规范发展。
3.存管人应确保客户网络借贷资金与委托人自有资金隔离,同时应确保对各个客户的资金进行分账管理。
今年2月《网络借贷资金存管业务指引》发布之后,之所以引起了一波银行对接P2P的小高潮,是因为其中帮银行撇清了发生道德风险的责任——“存管人开展网络借贷资金存管业务,不对网络借贷交易行为提供保证或担保,不承担借贷违约责任。”所以一方面很多P2P虽然对外宣传“资金已经存管在银行”,但只是在银行开立账户而已,银行并不核对资金,也不监控资金流向;另一方面,银行因为不用担责,不愿意花资金、花力气特别研发网贷存管系统。
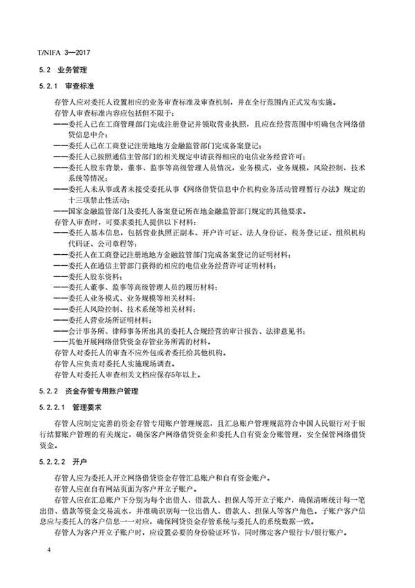
而《业务规范》要求,银行应该对P2P网贷设置相应的审查标准和审查机制,包括但不限于地方金融办备案登记,未从事《网络借贷信息中介机构业务活动管理暂行办法》规定的十三项禁止性活动等,并且银行还不能将审查工作交给外包的第三方机构,必须自己现场调查
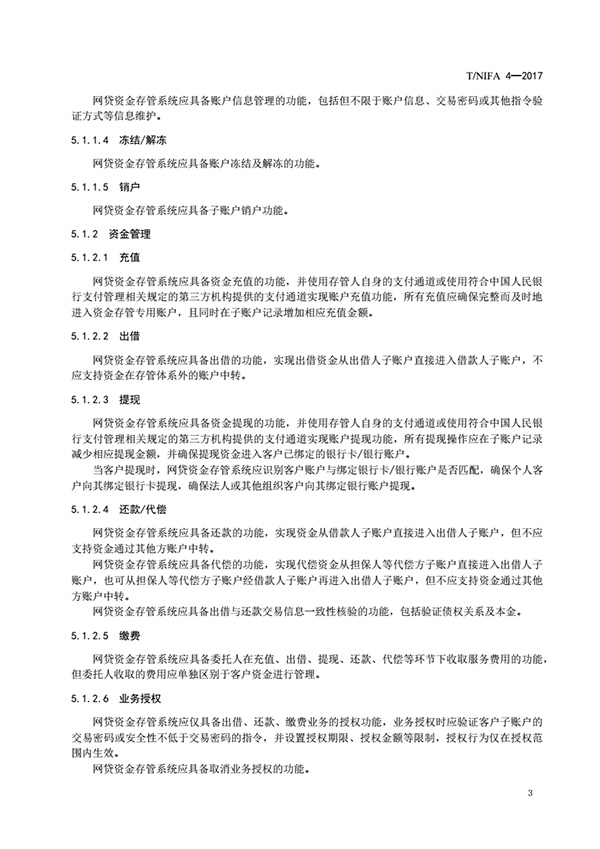
至于开户,《业务规范》要求银行为P2P网贷开设两个账户——网络借贷资金存管汇总账户和自有资金账户,还要在汇总账户下分别为每个出借人、借款人、担保人等开立子账户,确保清晰统计每一笔
从存管的流程规范中可以看到防止P2P网贷形成资金池的条款。比如出借人出借资金时,银行应支持资金从出借人子账户直接进入借款人子账户,但不应支持资金通过其他方账户中转;借款人还款时,银行应支持资金从借款人子账户直接进入出借人子账户,但不应支持资金通过其他方账户中转。《业务规范》还特别提到,银行不应支持P2P网贷以任何非法方式截留客户资金
至于之前P2P网贷大呼“存管贵”的问题,《业务规范》显示,存管人应根据存管金额、期限、服务内容等因素,与委托人平等协商确定存管服务费,不应以开展存管业务为由开展捆绑销售及变相收取不合理费用,不应以不正当手段扰乱市场秩序。
目前市场价格是, P2P公司存管费用少的需要一年50万元,多的需要500万元左右。一位股份行人士对澎湃新闻表示,存管费用有一部分是年费,价格大概在15万元到60万元,另外支付通道费用的平均水平是0.2%。
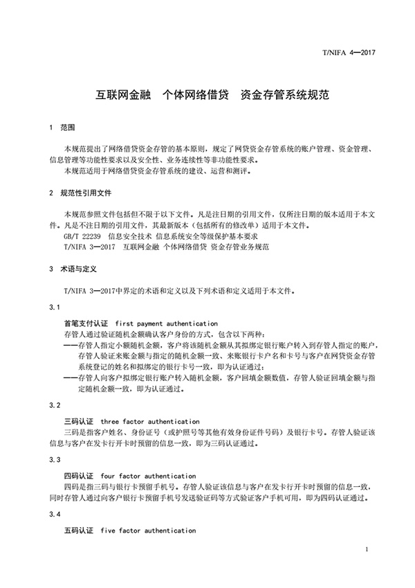
下文为《互联网金融 个体网络借贷 资金存管业务规范》和《互联网金融 个体网络借贷 资金存管系统规范》原文:

网贷资金存管规范出台:银行要为每个出借人、借款人开子账户

网贷资金存管规范出台:银行要为每个出借人、借款人开子账户

网贷资金存管规范出台:银行要为每个出借人、借款人开子账户

网贷资金存管规范出台:银行要为每个出借人、借款人开子账户

网贷资金存管规范出台:银行要为每个出借人、借款人开子账户

网贷资金存管规范出台:银行要为每个出借人、借款人开子账户

网贷资金存管规范出台:银行要为每个出借人、借款人开子账户

网贷资金存管规范出台:银行要为每个出借人、借款人开子账户

网贷资金存管规范出台:银行要为每个出借人、借款人开子账户

网贷资金存管规范出台:银行要为每个出借人、借款人开子账户

网贷资金存管规范出台:银行要为每个出借人、借款人开子账户

网贷资金存管规范出台:银行要为每个出借人、借款人开子账户

网贷资金存管规范出台:银行要为每个出借人、借款人开子账户

网贷资金存管规范出台:银行要为每个出借人、借款人开子账户

网贷资金存管规范出台:银行要为每个出借人、借款人开子账户

网贷资金存管规范出台:银行要为每个出借人、借款人开子账户

网贷资金存管规范出台:银行要为每个出借人、借款人开子账户

网贷资金存管规范出台:银行要为每个出借人、借款人开子账户

网贷资金存管规范出台:银行要为每个出借人、借款人开子账户

网贷资金存管规范出台:银行要为每个出借人、借款人开子账户

网贷资金存管规范出台:银行要为每个出借人、借款人开子账户

网贷资金存管规范出台:银行要为每个出借人、借款人开子账户

网贷资金存管规范出台:银行要为每个出借人、借款人开子账户

网贷资金存管规范出台:银行要为每个出借人、借款人开子账户

网贷资金存管规范出台:银行要为每个出借人、借款人开子账户

网贷资金存管规范出台:银行要为每个出借人、借款人开子账户

网贷资金存管规范出台:银行要为每个出借人、借款人开子账户

网贷资金存管规范出台:银行要为每个出借人、借款人开子账户

网贷资金存管规范出台:银行要为每个出借人、借款人开子账户

网贷资金存管规范出台:银行要为每个出借人、借款人开子账户

网贷资金存管规范出台:银行要为每个出借人、借款人开子账户

网贷资金存管规范出台:银行要为每个出借人、借款人开子账户

网贷资金存管规范出台:银行要为每个出借人、借款人开子账户

网贷资金存管规范出台:银行要为每个出借人、借款人开子账户

网贷资金存管规范出台:银行要为每个出借人、借款人开子账户

网贷资金存管规范出台:银行要为每个出借人、借款人开子账户

网贷资金存管规范出台:银行要为每个出借人、借款人开子账户

网贷资金存管规范出台:银行要为每个出借人、借款人开子账户

网贷资金存管规范出台:银行要为每个出借人、借款人开子账户

网贷资金存管规范出台:银行要为每个出借人、借款人开子账户

网贷资金存管规范出台:银行要为每个出借人、借款人开子账户

网贷资金存管规范出台:银行要为每个出借人、借款人开子账户

网贷资金存管规范出台:银行要为每个出借人、借款人开子账户

网贷资金存管规范出台:银行要为每个出借人、借款人开子账户

网贷资金存管规范出台:银行要为每个出借人、借款人开子账户

网贷资金存管规范出台:银行要为每个出借人、借款人开子账户

网贷资金存管规范出台:银行要为每个出借人、借款人开子账户

网贷资金存管规范出台:银行要为每个出借人、借款人开子账户
南通0
收藏
送赞
分享
分享到:  分享到QQ空间一键复制链接地址

发表回复

返回顶部
反馈举报