发帖
微信
濠滨站务联系
客户端
扫码下载
濠河神聊 关注南通 静海杂谈 南通车市
美食天地 家居装潢 教育培训 相亲交友 旅游天下 濠滨房产 健康医疗 母婴亲子 金融理财 通城摄影
跳蚤 租房 濠滨通信 人才 租车 政府访谈

婚前协议说不出口怎么办?一招教妳搞定婚前财产!

发表于:2022-5-31 10:47 其他 161864
几个月前,我很喜欢单口喜剧演员黄阿丽离婚!全球网友们感叹:恭喜姐姐脱离废柴老公,独自美丽!
其实,在他们14年结婚的时候,因为男方家境优越,黄阿丽被迫签订婚前协议,这样就将她和她老公的财产完全分隔开来。没想到的是,在这之后,黄阿丽的事业迅速腾飞,成了全家的经济支柱。那份曾经是被迫签订的婚前协议,却帮她保全了自己的财产。
如今离婚率越来越高,不论是像我这样的单身女性,还是我们父母一辈,在我们结婚之前都会担心:万一我们离婚了,婚前财产是不是会白白分给了男方呢?
虽说我们可以跟黄阿丽老公一样,跟对方签订婚前协议,但是这种事情,不是所有人都说的出口的。搞不好还会严重影响夫妻感情。
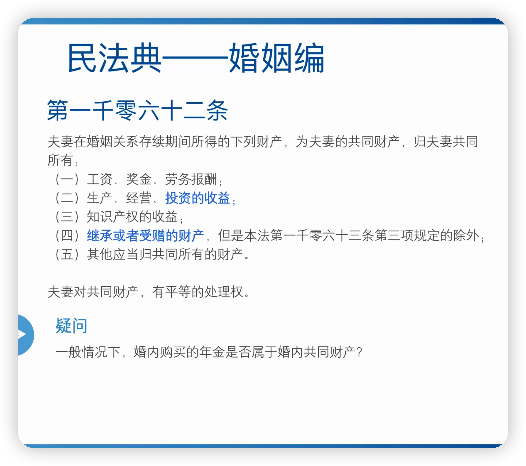
细细品读民法典1062/1063条,就会明白这样的担心不无道理。今天讨论嫁妆,也就是父母在婚前的赠予财产,因此法条请重点关注1062(四)和 1063(三)。
如 1063(三)规定,父母也可以通过婚前的单方赠予协议来确定只归一方的财产。但在实操过程中,现金类资产在婚后很容易混同,最后在离婚时不得不进行分割。这个时候,其实可以用一个好用的工具:储蓄险。
我们来举个例子。
一个阿姨有100万现金,准备作为嫁妆给到快要结婚的女儿。如果这个阿姨直接把100万现金给到女儿,很可能出现婚后财产混同的情况,或者因为婚姻问题被分割。如果阿姨可以在女儿结婚前买一份年金保险,结果就会完全不同。
保险,是投保人和保险公司签订的具有法律效应的合同。在这个例子里面,阿姨是投保人,她可以通过年交20万,一共交5年的方式,购买这份100万保费的保险合同。
女儿是被保险人。她可以在合同规定的一段时间之后开始领钱。如果阿姨买的是一份期限为终生的年金,女儿就可以终生领钱,不管将来她的婚姻状况如何,她都可以持续地领到妈妈给到她的这份保险金。
对阿姨来说,她心里也会更踏实。
如果女儿离婚,由于这份保险的投保人是自己,这份财产也不会受到任何影响。如果将来女儿婚姻幸福,这笔钱可以作为小两口的日常补贴,就算阿姨之后去世,这份保单依然可以持续不断地给到女儿现金流的支持。最后,也是很重要的一点,因为这份保险是阿姨和保险公司之间签订的法律合同,所以完全不需要让男方知道!即规避了风险,又保证关系和睦。
因为投保人和被保险人在保险合同上写得清清楚楚,所以这份保单资产未来的走向,也就非常清楚了。再加上保单本身的条款设置,钱什么时候领,领多少,都是固定的。这样呢,就能,就进一步明确资产走向的具体时间、具体金额。这就是储蓄类年金最美妙的地方。
如果你有关于年金的问题,欢迎留言给我。
愿女孩们都拥有更全面的保证,更自由的人生。
8 Y4 L/ k; y8 W- k

3 Q' i  i4 k, [& J# z: `8 I# r
论坛GIF-动图大.gif
2 \  N6 N+ s0 Q' @
南通0
收藏
送赞
分享
分享到:  分享到QQ空间一键复制链接地址

发表回复

评论列表(1)

提示: 作者被禁止或删除 内容自动屏蔽
返回顶部
反馈举报