一边是严防死守的秸秆禁烧令,一边却是国企公然在自家地盘上“点火”。
近日,南通市生态环境局出具的一份行政处罚决定书显示,南通市都市现代农业发展有限公司因露天焚烧秸秆,被处以500元罚款。这一“象征性”的处罚,在无人机拍摄到2000平方米黑斑的铁证面前,显得格外刺眼。

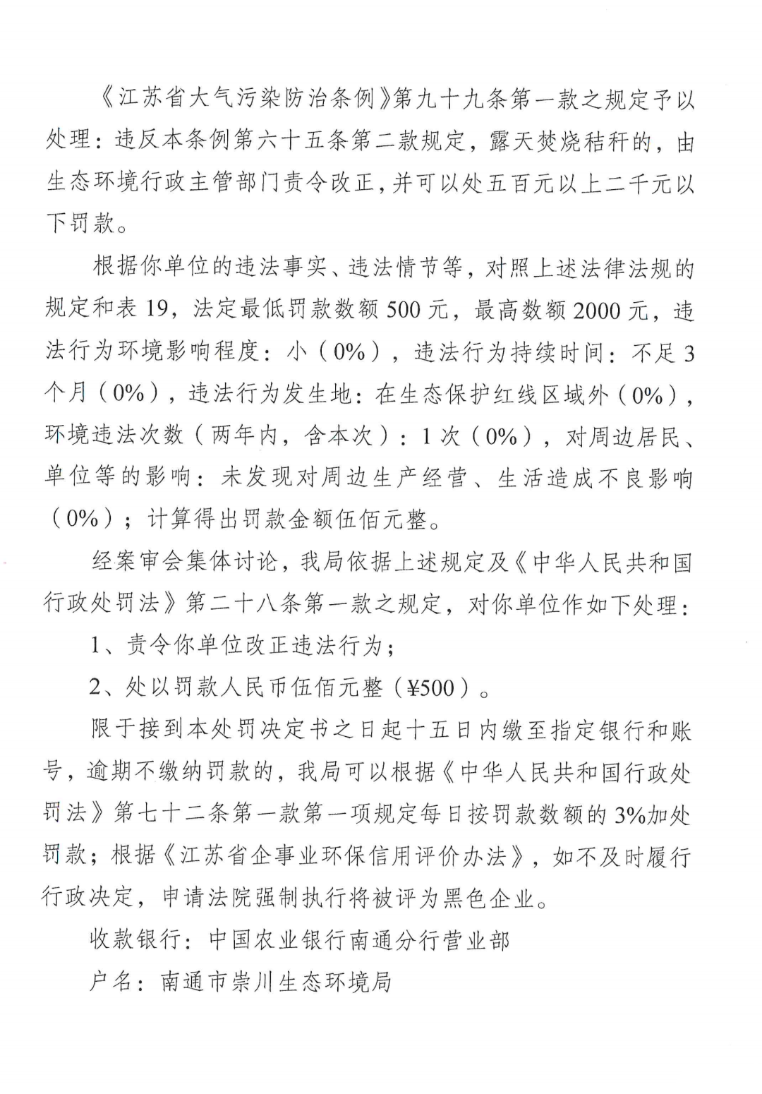
根据南通市生态环境局(通08环罚〔2026〕2号)行政处罚决定书显示:
此次违法主体,南通市都市现代农业发展有限公司(以下简称“都市农业公司”)是典型的国资背景企业,而处罚方是南通市生态环境局。
无人机拍摄照片显示,该公司冯家渡地块内有五块黑斑,共计约2000平方米。这绝非无心之失,而是大面积的焚烧行为。调查结论直指“现场种植人员法律意识薄弱,管理不当”。
作为一家专业的“现代农业发展公司”,其管理方难道不清楚露天焚烧秸秆是违法行为?
这种“管理不当”的理由,在如此大规模的焚烧现场面前,是否显得过于苍白?
针对上述行为,南通市生态环境局的最终处理结果更是引发网友质疑,根据决定书中的裁量基准,法定罚款区间为500元至2000元。执法部门选择了最低限的500元进行处罚。裁量理由是违法行为环境影响程度小、持续时间不足3个月、在生态保护红线区域外、对周边居民无不良影响。

但是,实际情况却是,2000平方米的黑斑意味着大量秸秆被焚烧,必然产生烟尘污染,且使用了无人机巡查才被发现,这本身就是监管失效的体现。
网友质疑,“自己人”是否享受了特殊待遇? 都市农业公司作为地方国企,其行为不仅代表企业形象,更关乎政府公信力。在“严查严管”的大环境下,为何该企业能顶风作案?
500元罚款是否过轻? 对于一家农业发展公司而言,500元的罚款几乎可以忽略不计。这种“高高举起、轻轻落下”的执法方式,究竟是为了惩戒违法,还是为了“保护”涉事企业?监管是否存在“灯下黑”?
既然有无人机巡查,为何未能及时制止?事后仅以“人员法律意识薄弱”为由从轻发落,是否掩盖了更深层次的管理责任?
秸秆禁烧是大气污染防治的重要一环,关乎蓝天白云和民生健康。无论是普通农户还是大型国企,法律面前应人人平等。
如果对自家“儿子”(关联企业/下属单位)的违法行为网开一面,那么对于那些严守法规、不敢越雷池一步的普通群众和企业来说,公平何在?法律的威严又何在?